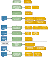
Methods

Methods

Molecular Biology

  • High molecular weight DNA extraction (doi:10.17504/protocols.io.bcvyiw7w)
  • Numerous PCR types (long range, colony, nested, cross-over)
  • Recombinant DNA technology ('cloning'): bacteria transformation, plasmid extraction, plasmid analysis
  • Plant transformation
  • Long read sequencing (ONT) (doi: 10.1017/qpb.2021.18 and 10.3390/genes11030274)
  • RNA extraction
  • Extraction of metabolites
  • Various assays to analyze flavonoids
  • In vitro plant cultivation

Protocols for various methods are shared through our GitHub repository.

Bioinformatics

Protocols and access to scripts are described on GitHub. A list of helpful tools for functional genomics are available in this GitHub repository.